今年会
首页
通知公告
学院动态
学科专业
学院概况
学院简介
历史沿革
机构设置
现任领导
历任领导
师资队伍
师资概况
教师风采
教育教学
专业介绍
培养方案
专业与课程建设
实验室建设
管理制度
常规教学
教学案例
科学研究
科研动态
科研团队
科研成果
管理制度
陶瓷研究院
先进陶瓷现代产业学院
工程技术中心
党群园地
组织机构
全面从严治党
党群动态
学生管理
管理队伍
管理制度
团学工作
学科竞赛
奖助贷
成长辅导
招生就业
招生信息
就业信息
校友之家
校友分会
校友名录
校友风采
下载专区
当前位置:
首页
>
资源平台
>
先进钢铁材料技术国家工程研究中心华中分中心
> 正文
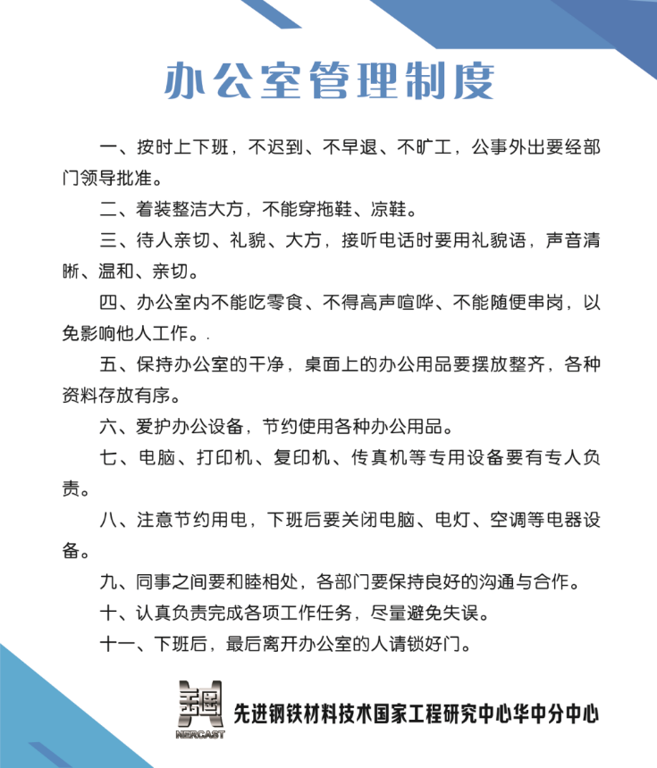
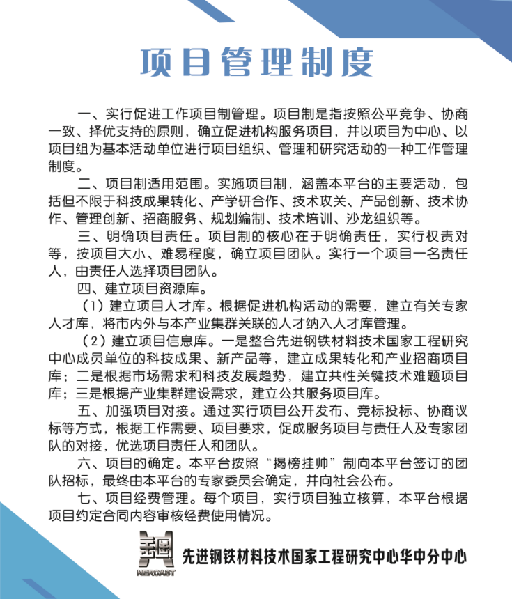
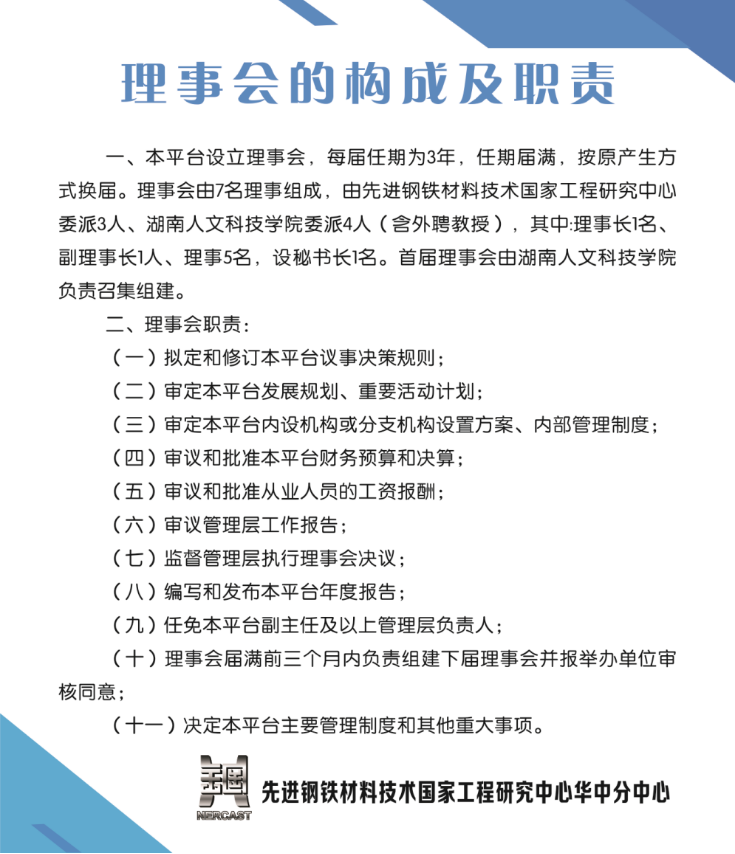
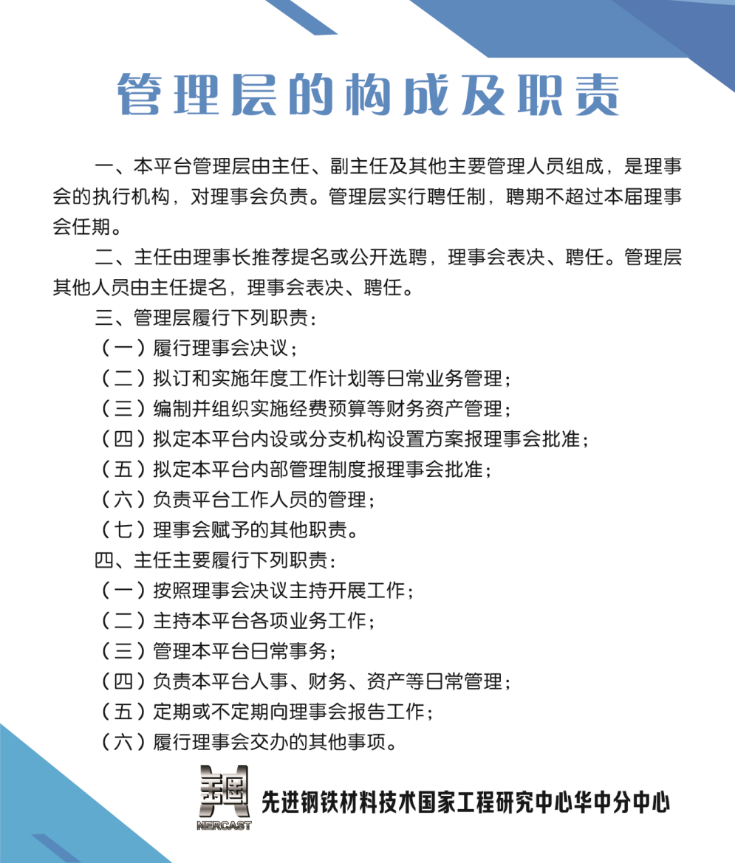
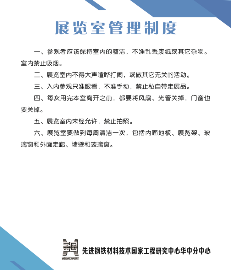
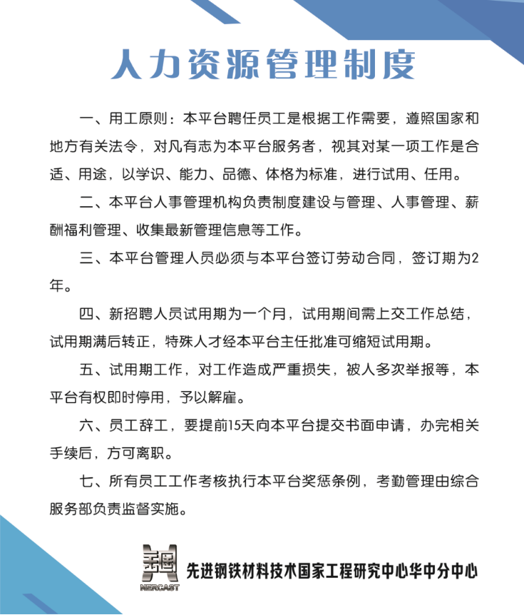
华中分中心管理制度
作者: 发布时间: 2021-06-18
今年会材料与环境工程学院