今年会
今天是:
设为首页
|
加入收藏
学校首页
本站首页
部门概况
基本情况
职能职责
机构设置
人员分工
部门荣誉
工作动态
通知公告
部门新闻
红色党建
校内要闻
支部工作
支部概况
支委建设
支部工作
支部教育
信息公开
规章制度
服务指南
公务接待
车辆管理
印信管理
办文
办会
下载专区
通知公告
当前位置:
本站首页
>>
工作动态
>>
通知公告
>> 正文
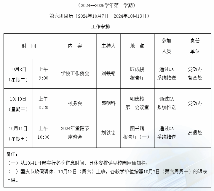
今年会第六周周历
发布日期:2024-10-07 作者: 来源: 点击:
附件【
第六周周历 (2024年10月7日—2024年10月13日).doc
】已下载
次
上一条:
今年会第七周周历
下一条:
党政办2023年12月工作计划
今年会党政办公室
电话:0738-8325700 传真:0738-8372887
地址:湖南省娄底市娄星区氐星路