beat365中国官网
办公系统
|
邮箱系统
首页
学院概况
学院简介
组织机构
专业介绍
师资力量
校企合作
学院动态
通知公告
学院新闻
党建工作
支部生活
学习天地
教学科研
教学管理
获奖成果
粮油研究中心
科研管理
实验实习实训
职业培训鉴定
学生工作
团学活动
学生管理
心灵导航
群星榜
招生就业
就业信息
单独招生
普通招生
专升本
善粮知行人
服务中心
联系我们
文件下载
在线留言
团学活动
学生管理
心灵导航
群星榜
首页
>
学生工作
>
心灵导航
> 正文
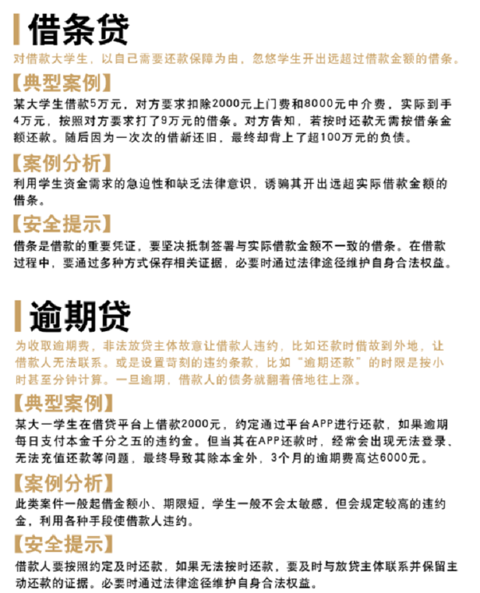
拒绝“非法校园贷” 护航青春人生
作者:
编辑:fsx
来源:湖北高校思政网
发布时间:2018-09-29
点击次数:
© Copyright 2016 . All Rights Reserved.beat·365(中国)-官方网站版权所有
鄂ICP备19016608