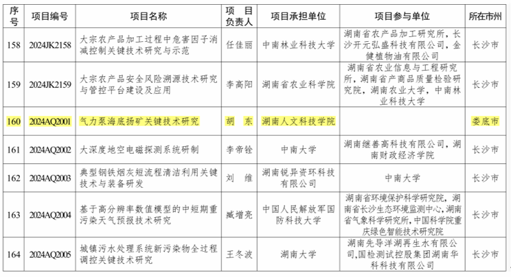
近日,湖南省科技厅发布了《关于2024年度湖南省重点研发计划项目立项的通知》,今年会水射流团队胡东教授牵头申报的课题“气力泵海底扬矿关键技术研究”(项目编号:2024AQ2001)获立项资助。
2024年度湖南省重点研发计划项目申报历经申报推荐、形式审查、专家评审、会议审议、立项公示等多项程序层层选拔,胡东教授牵头申报的“气力泵海底扬矿关键技术研究”项目凭借其技术创新性、理念先进性和国家战略发展契合度等多重优势脱颖而出。该项目针对现有海底矿物输送泵能耗大、结构复杂、成本高、维修及操作复杂、输送颗粒尺寸受限、可靠性及安全性弱等问题,提出一种流态化气力输送泵,分析其扬矿机理及规律,探究其材料调控技术,研究其设计理论及方法并制定标准,以推进其商业化应用进程,可促进我国深海采矿及人工造岛等装备的技术革新,以新质生产力破解海底采矿技术中的“卡脖子”难题。
近年来,学校坚持外引内培,倾力打造一支高素质专业化的水射流教学科研团队,取得了显著成效。该团队由唐川林教授和胡东教授领衔,紧紧围绕国家重大战略需求和湖南省“4×4”现代化产业体系,聚焦海洋采矿技术,先后获批国家自然科学基金项目2项,湖南省重点研发计划项目2项,湖南省青年科技人才项目1项,海外委托课题2项,成果鉴定1项(核心技术国际领先),其他省部级项目12项,其研发成果已得到中国工程院和湖南省委省政府的关注及批示。此外,团队还获省教学竞赛一等奖2项,二等奖5项,省级教学平台3个,省级一流课程3门,省级优秀教学团队1个,出版专著及教材5部,起到了良好的引领示范作用。(图/文:卢婧嫚;一审:林鹏;二审:彭广威;三审:胡东)

