今年会关于2021年一流本科专业建设工作的通知

作者: 时间:2021-10-31 点击数:


各学院:

根据《教育部办公厅关于实施一流本科专业建设双万计划的通知》(教高厅函〔201918号)及湖南省教育厅《关于开展2021年度国家级和省级一流本科专业建设点报送工作的通知》(湘教通2021295号)等文件精神,现就学校2021年一流本科专业建设相关工作通知如下:

一、建设任务

1.2020年已参评省级一流本科专业但未被立项的4个专业(书法学、机械设计制造及其自动化、法学、植物保护)原则上必须申报2021年省级一流本科专业建设项目,同时另外择优推选2个专业申报省级一流本科专业。

2.2020年已参评国家一流本科专业但未被立项的7个专业(体育教育、汉语言文学、音乐学、农学、思想政治教育、英语、材料化学)原则上必须申报2021年国家级一流本科专业建设项目,同时另外择优推选4个专业申报国家级一流本科专业。


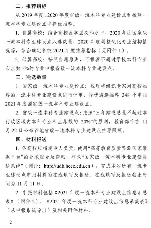
二、申报专业条件

申报专业必须是已通过湖南省教育厅组织的新设本科专业办学水平和新增学士学位授权学科专业评估的专业。且同时满足如下条件:

1.坚持立德树人。切实将立德树人作为人才培养的首要标准,把思想政治教育贯穿人才培养全过程,培养德智体美劳全面发展的创新型应用人才。

2.专业定位明确。服务面向清晰,适应国家和区域经济社会发展需要,符合学校发展定位和办学方向。与学校发展定位和办学方向不一致的专业不得申报,与院校布局调整、学科学院调整相关的专业不得申报,学校计划在十四五期间撤销的专业不得申报。

3.专业管理规范。切实落实本科专业国家标准要求,人才培养方案科学合理,教育教学管理规范有序。近三年未出现重大安全责任事故。

4.改革成效突出。持续深化教育教学改革,教育理念先进,教学内容更新及时,方法手段不断创新,以新理念、新形态、新方法引领带动新工科、新农科、新文科建设。

5.师资力量雄厚。有高水平的师资做后盾,不断加强师资队伍和基层教学组织建设,教育教学研究活动广泛开展,专业教学团队结构合理、整体素质水平高。

6.培养质量一流。坚持以学生为中心,促进学生全面发展,有效激发学生学习兴趣和潜能,增强创新精神、实践能力和社会责任感,毕业生行业认可度高、社会整体评价好。

7.努力培育以人才培养为中心的质量文化。坚持学生中心、产出导向、持续改进的基本理念,建立健全自查自纠的质量保障机制并持续有效实施,将对质量的追求内化为师生的共同价值追求和行为自觉。

三、工作要求

1.评审及推荐。学校组织专家进行评审,评审结果经学校审定后,推荐11个省级一流专业参评国家一流专业,推荐6个专业参评省级一流专业。

2.时间安排

时间

任务内容

具体要求

112日下午2:30-5:30

现场答辩与评审,确定6个参评省级一流本科专业,确定11个申报国家级一流本科专业。

每个专业10分钟,其中6分钟PPT介绍,4分钟问题交流。去年已参评过国家一流的7个专业和已参评过省级一流的4个专业只做申报准备工作汇报,每个专业不超过5分钟。

1110日前

1、在国家级一流本科专业建设报送系统(网址:http://udb.heec.edu.cn),完成申报材料的在线填写及报送。

2、申报专业提交《2021年度一流本科专业建设点信息汇总表》(附件1)、《2021  年度一流本科专业建设点信息采集表》(从申报系统导出)及相关附件材料(一式三份,每个专业的采集表及附件装订成一册,无需另加包装)

每个专业材料纸质材料送至教务处教研科;电子材料发送至:2609735244@qq.com,联系人:应淑燕

1111

向省教育厅报送材料

附件12021年一流本科专业建设点信息汇总表

附件2湘教通〔2021295号关于开展2021年度国家级和省级一流本科专业建设点报送工作的通知

教务处

20211030


附件1

2021年一流本科专业建设点信息汇总表

学校名称(加盖公章):           联系人:       办公电话:         手机号码:

序号

学校名称

学科

门类

专业类名称

专业代码

6位)

专业名称

专业负责人姓名

专业技术职务

行政职务

专业设立时间

是否为

省级一

流专业

建设点

是否为十三五综合改革试点专业

十三五专业综合改革试点项目中期检查结论是否为优秀

通过的专业认证名称

专业综合评价结果等级是否为A

学校该专业类是否有 2018-2022年教育部高等学校教学指导委员会委员,如有填写以下信息:

姓名

教指委职务

1

2

备注:1.专业负责人原则上只限一人,且不能同时在两个及以上专业兼任。

    2.专业设立时间依教育部或省教育厅批复文件为准,填写相应年份。

    3.专业认证名称包括工程教育专业认证、临床医学专业认证、中医学专业认证、护理学专业认证。通过认证的专业,须提供批复文件。


附件2

1_湘教通〔2021〕295号 关于开展2021年度国家级和省级一流本科专业建设点报送工作的通知_页面_1

1_湘教通〔2021〕295号 关于开展2021年度国家级和省级一流本科专业建设点报送工作的通知_页面_2

1_湘教通〔2021〕295号 关于开展2021年度国家级和省级一流本科专业建设点报送工作的通知_页面_3

1_湘教通〔2021〕295号 关于开展2021年度国家级和省级一流本科专业建设点报送工作的通知_页面_4

1_湘教通〔2021〕295号 关于开展2021年度国家级和省级一流本科专业建设点报送工作的通知_页面_5


1_湘教通〔2021〕295号 关于开展2021年度国家级和省级一流本科专业建设点报送工作的通知_页面_6

Copyright© 版权所有 今年会教务处 All Rights Reserved

联系地址:湖南省娄底市娄星区氐星路