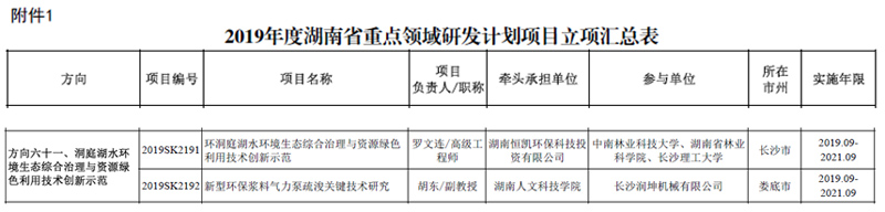
日前,从湖南省科技厅传来喜讯,能源与机电工程学院水射流团队胡东博士牵头申报的《新型环保浆料气力泵疏浚关键技术研究》获批湖南省重点领域研发计划项目资助(课题编号:2019SK2192,资助总金额110万元:其中省财政资助80万元,企业资助30万元)。据悉,2019年湖南省重点领域研发计划共资助143项,其中二本院校仅获批4项,我院为其中之一,也是娄底市唯一获得立项资助的单位。
该项目针对环洞庭湖流域湖泊及河道淤泥淤积问题,提出利用自振气力泵与脉冲水射流联合清淤新思路,开展智能脉冲水射流与自振气力提升基础理论及应用研究,形成脉冲水射流与浆料气力提升一体化装备设计依据,旨在开发出新型高效的浆料气力泵清淤装备,以解决传统铰吸式和䎬吸式清淤方法所带来的浓度低、成本高、能耗大、维修频繁、水体污染严重、输送颗粒尺寸及水深受限等问题。
近年来,学院围绕双一流学科建设,通过外引内培,打造学科团队,取得了显著成效。此次胡东博士获批湖南省重点领域研发计划项目对提升我院行业影响力和学术影响力具有重要意义。
注:胡东博士是我院2017年引进的高层次人才,在高效射流与特殊用途泵等领域积累了大量研究成果,已发表EI/SCI论文近20篇,主持省级课题6项,承担企业技术攻关课题7项。(文:林鹏)


