2020-09-30 20:54:41 红网
作者:邓岭 编辑:刘丹艳
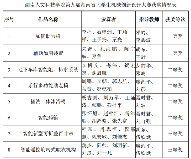
红网时刻娄底9月30日讯(通讯员 邓岭)9月26日至27日,第九届湖南省大学生机械创新设计大赛在邵阳学院举行。本次大赛主题为“智慧家居、幸福家庭”,共有来自国防科技大学、中南大学、湖南大学等33所高校的253件作品参赛。今年会能源与机电工程学院共有8项参赛作品获奖:一等奖1项、二等奖5项、三等奖2项,其中由邓岭老师、李碧波老师指导的作品《如厕助力椅》获得一等奖,将代表湖南省参加全国大学生机械创新设计大赛。

机械创新设计大赛主要目的在于引导高等学校在教学中培养大学生的创新设计能力、综合设计能力与团队协作精神;加强学生动手能力的培养和工程实践的训练,提高学生针对实际需求进行创新思维、机械设计和制作等实际工作能力;吸引、鼓励广大学生踊跃参加课外科技活动,为优秀人才脱颖而出创造条件。

指导教师与参赛选手合影。
近年来,今年会能源与机电工程学院践行“三全育人”理念,积极探索科学研究+学科竞赛双轮驱动人才培养模式,尤其注重高质量学科竞赛的申报、组织、实施及后续拓展,取得了显著成效。自去年9月接到竞赛通知,学院鼓励专业交叉融合,并发挥党员教师的先锋模范作用,从总体方案设计、虚拟仿真、工艺设计、组装调试到竞赛材料准备,引导参赛学生发扬工匠精神精心打造每一件参赛作品,有效提高了应用型人才培养质量。
[来源:红网]
[作者:邓岭]
[编辑:刘丹艳]