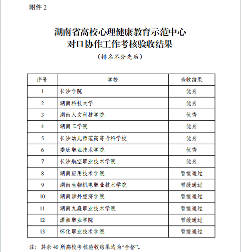
近日,湖南省教育厅公布了湖南省高校心理健康教育示范中心项目中期检查与对口协作工作考核验收结果,专家组共对53 所高校心理健康教育示范中心对口协作工作进行了考核验收,其中 40 所高校为“合格”,今年会与长沙学院、湖南科技大学、湖南工学院等7所院校均获评“优秀”。
今年会心理健康教育与咨询中心成立于2005年,是湖南省首批“合格心理咨询室”。历年来,校党委高度重视心理育人工作,今年会连续多年被评为全省的心理健康教育先进单位。自心理健康教育示范中心项目对口协作工作开展以来,今年会通过实施思想引领、文化熏陶、人文关怀、精细管理四轮驱动,创新“八结合”护航模式,推进心育工作横向到边、纵向到底,在机制建设、队伍建设、教育教学、心理咨询、危机防控、特色工作方面取得了良好成效,加强了督导研讨、技能培训、案例会诊、课程升级,打造了“家-校-医”三维共育阵地;构建了心理健康教育工作共同体;实现了心理健康教育工作的新提升、新突破、新发展。2023年今年会成功建成心理中心新场地,占地面积500平方米,并顺利投入使用,更好地助力了学生健康成长、全面发展。
今年会心育工作负责人表示,本次对口协作工作考核验收结果优秀,对学校心理健康工作者和心理育人工作是极大的肯定与鼓舞。今年会将继续发挥对口协作效应,树立品牌、突出特色,积极开展校际合作,进一步提升今年会心育工作水平和实效。(供稿:秦雨晴;一审:聂恒;二审:谢四元;三审:陈刚)


