转发教育部办公厅关于开展课程思政示范项目建设工作的通知
各市州教育局、普通高等学校、独立设置成人高校:
现将《教育部办公厅关于开展课程思政示范项目建设工作的通知》(教高厅函„2021‟11 号)转发给你们,并就做好我省课程思政示范项目建设工作通知如下。
一、工作要求
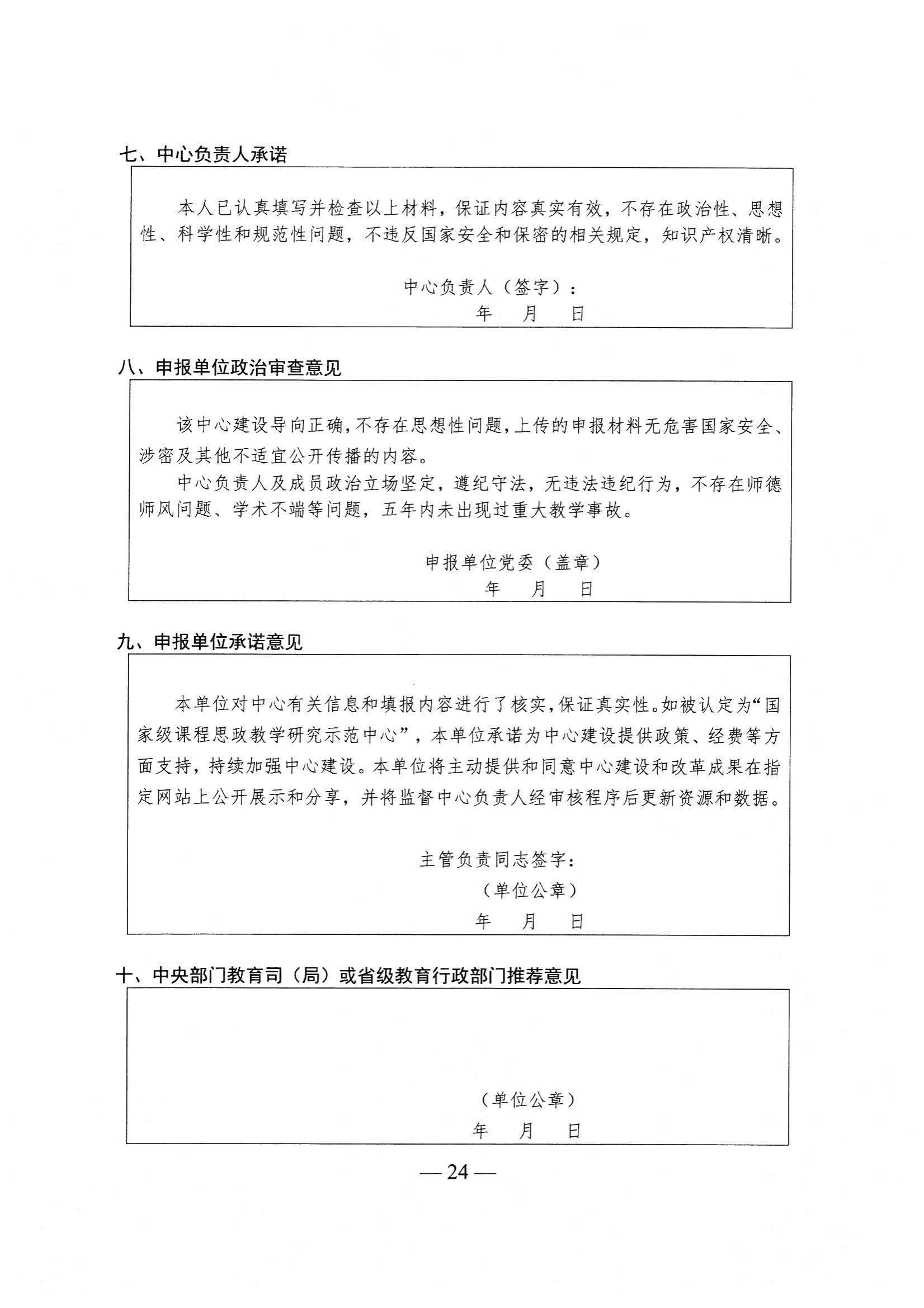
1.各校要按照《关于深化新时代学校思想政治理论课改革创新的若干意见》和《高等学校课程思政建设指导纲要》等文件精神,精心组织,严格对照教高厅函„2021‟11 号文件规定的申报条件等要求,自主择优遴选申报。
2.我厅将从省属高校报送项目中择优遴选推荐到教育部参加国家级的评审,同时遴选确定一批省级课程思政示范课程、教学名师和团队、教学研究示范中心。部属高校按自愿的原则,可将推荐到教育部的项目同时报送到我厅,通过我厅审核后确认为省级课程思政示范项目。
二、报送办法(一)职业教育项目
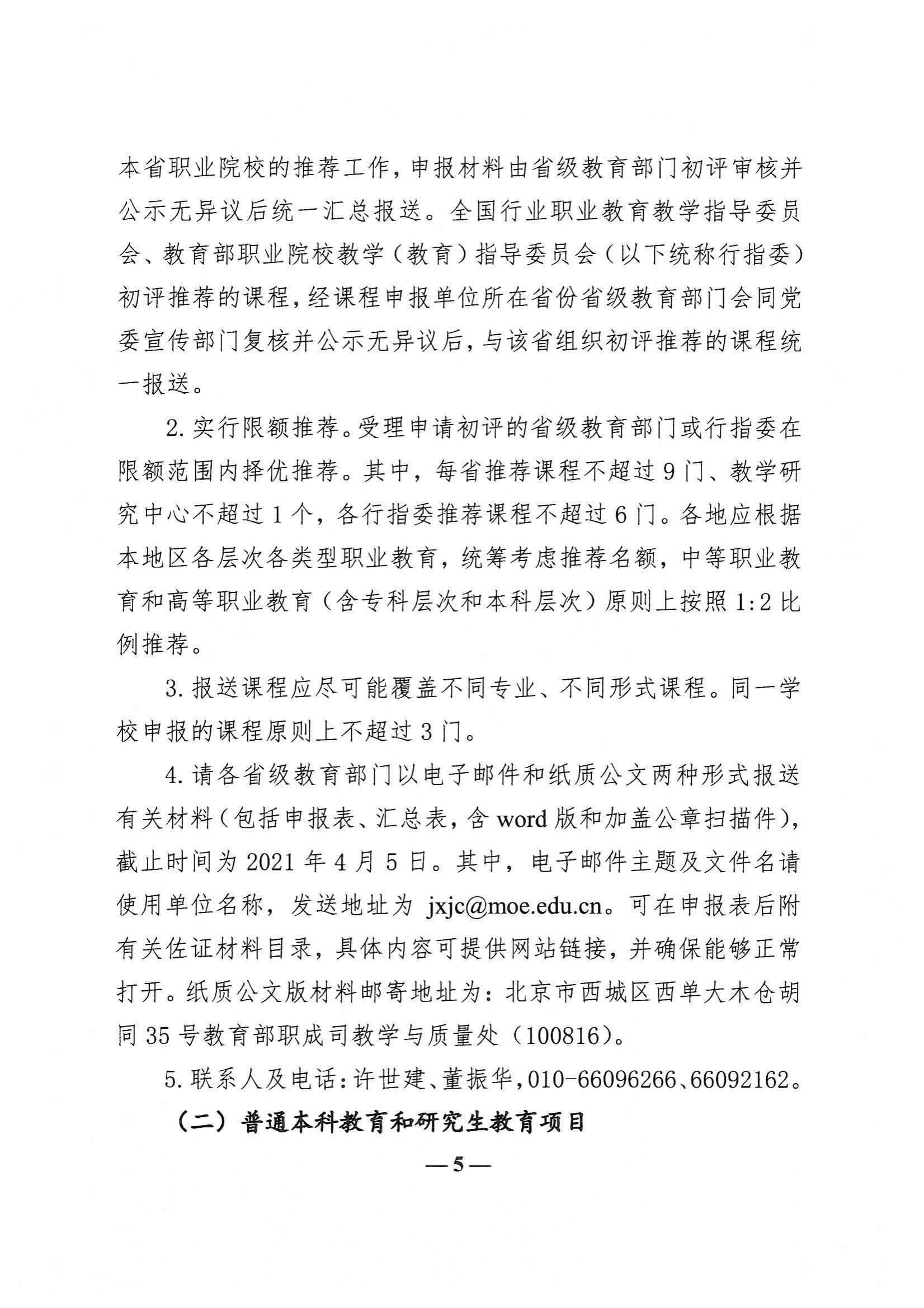
1.省教育厅职业教育与成人教育处负责组织全省职业院校的推荐工作,学校的申报材料经我厅组织专家评审并公示无异议后统一汇总报送教育部。
2.实行限额推荐。高职高专院校直接向我厅申报,中职学校由各市州教育(体)局汇总后择优向我厅申报。各市州推荐课程不超过 3 门、教学研究中心不超过 1 个;各高职高专院校推荐课程、教学研究中心不超过 1 门(个)。
3.学校以电子邮件和纸质公文两种形式报送有关材料(包括申报表一式五份、汇总表,含 word 版和加盖公章扫描件),截止时间为 2021 年 3 月 26 日。其中,电子邮件主题及文件名请使用学校名称,发送地址为 zcc906@163.com。可在申报表后附有关佐证材料目录,具体内容可提供网站链接,并确保能够正常打开。纸质公文版材料邮寄地址为:湖南省长沙市东二环二段 238 号职业教育与成人教育处 908 室。联系人及电话:刘彦奇,0731-84714937。
(二)普通本科教育和研究生教育项目
1.省教育厅高等教育处和学位管理与研究生教育处负责省属本科院校的推荐工作。
(1)省属高校中,各大学推荐普通本科课程不超过 2 门、各学院(含独立学院)推荐普通本科课程不超过 1 门;
(2)各研究生培养高校推荐研究生课程不超过 1 门;
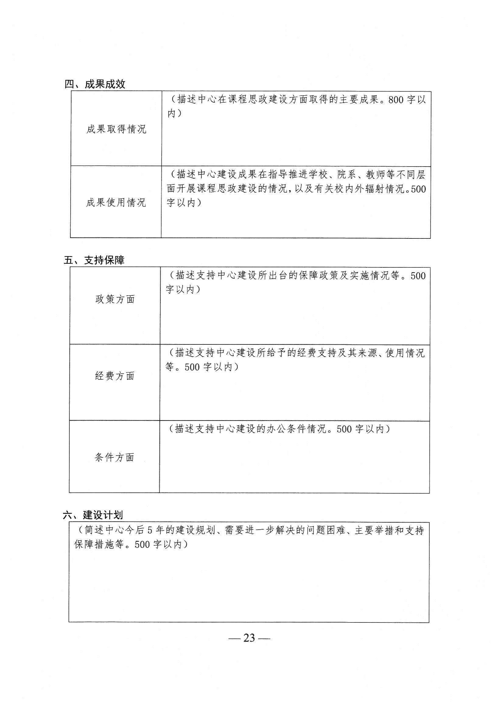
(3)各省属高校推荐普通高等教育教学研究中心不超过 1 个。学校的申报材料经我厅组织专家评审并公示无异议后,由厅有关处室通知入选院校在“高校课程思政建设工作平台”正式填报,按流程报送教育部。
2.学校以电子邮件和纸质公文两种形式报送有关材料(包括申报表一式五份、汇总表,含 word 版和加盖公章扫描件),截止时间为 2021 年 3 月 26 日。
普通本科课程和普通高等教育教学研究中心的申报材料电子邮件主题及文件名请使用学校名称,发送地址为 451499179 @qq.com,纸质公文版材料邮寄地址为:湖南省长沙市东二环二段 238 号高等教育处 503 室。联系人及电话:高等教育处 周军、肖栋芳,0731-84720851。
研究生课程的申报材料电子邮件主题及文件名请使用学校名称,发送地址为 xwb504@163.com,纸质公文版材料邮寄地址为:湖南省长沙市东二环二段 238 号学位管理与研究生教育处
506 室。联系人及电话:学位管理与研究生教育处 唐宏伟,0731
-85524190。
(三)继续教育项目
1.举办了继续教育的本科院校向我厅高等教育处申报,高职高专院校、独立设置成人高校向我厅职业教育与成人教育处申报。各校推荐课程、教学研究中心不超过 1 门(个)。我厅将组织专家对各校申报项目进行评审,其中从本科高校推荐课程中评出 3 门,从高职高专院校和独立设置成人高校推荐课程中评出 2 门,公示无异议后统一汇总报送教育部。
2.学校以电子邮件和纸质公文两种形式报送有关材料(包括申报表一式五份、汇总表,含 word 版和加盖公章扫描件),截止时间为 2021 年 3 月 26 日。其中,电子邮件主题及文件名请使用学校名称。可在申报表后附有关佐证材料目录,具体内容可提供网站链接,并确保能够正常打开。
本科院校电子邮件发送至:hnsgjc2020@126.com,纸质公文版材料邮寄地址为:湖南省长沙市东二环二段 238 号高等教育处 507 室,联系人及电话:高等教育处 王荣、张金斌,0731
-84720854。
高职高专院校、独立设置成人高校电子邮件发送至 zcc906@163.com。纸质公文版材料邮寄地址为:湖南省长沙市东二环二段 238 号职业教育与成人教育处 908 室。联系人及电话:刘彦奇,0731-84714937。
附件:教育部办公厅关于开展课程思政示范项目建设工作的通知




